United Electronics Laboratories AM radio chassis
UEL's main offices were near Louisville, Kentucky. The school offered a diploma for electronic technician training in several cities. I'm told the school offered some home-study courses as well as on-site instruction. A small oscilloscope and a vacuum-tube voltmeter were also produced by UEL. All the kits were part of the course lessons and were assembled by the students

Repairs
This set worked as obtained but had a weak 6SQ7 which I replaced. Most of the capacitors in the set were quality components and did not need replacement. Like many radios built from a kit, alignment was needed. I aligned the IF at what I assumed to be the standard 455 KHz. After receiving documentation on the set (below), I corrected the IF alignment to the slightly higher 456 KHz.
I also bent the outer blades of the variable capacitor somewhat to assist with tracking and sensitivity across the broadcast band. Maximizing sensitivity for both the high and low points on the dial proved somewhat difficult. The set has no padder adjustments, just trimmer caps. I settled on a compromise that emphasizes the upper end somewhat.
External antenna
This radio has no RF amp. However, sensitivity after alignment was quite good. The set has an unused pair of connections on its built-in ferrite rod antenna. Those go to a separate winding of a few turns of wire on the rod and work great for connecting an external antenna. Connecting my 80 meter coax-fed antenna to those terminals gave the set excellent sensitivity, almost more than it could use, making for a fun experience in broadcast band DX-ing.
Follow-up
Schematic and documentation
I originally worked on the set and aligned it without a schematic or other documentation. The set is a straight-forward AC-operated broadcast superhet and not that complex. My request to a couple of on-line user groups led to not only the schematic but also the related UEL lesson and building instructions in PDF form courtesy of John KA4RXP. John has the same UEL chassis, had located the relevant lesson material, and had produced the easy-to-read pdf copy available at the link. The UEL lesson is titled "Home Laboratory Experiment number 7".
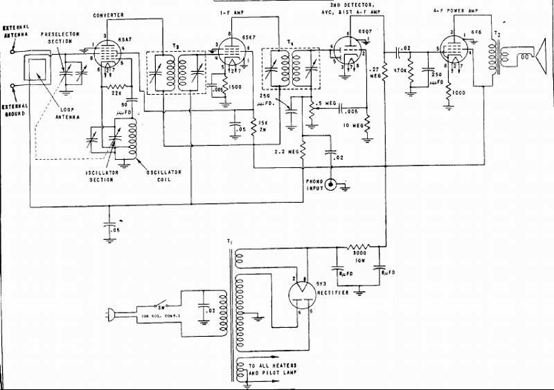
John's pdf includes the following schematic:

From the documentation, I learned that the extra winding on the ferrite bar was indeed intended for connecting to an external antenna and ground. I also learned that the constructor had never installed a pilot light. I will correct that oversight. If you built one of these as part of a UEL course, let me know in what year you built it and your experiences. Graduates of UEL in the 1960s and 70s built a transistor radio leading me to assume a build date of this set in the 1950s. A couple of graduates have commented that the UEL course instruction was very good with lots of practical hands-on experiences.
Still used in 1968
Apparently this radio was used well into the late 1960's according tp Larry KD4HXA who wrote the following note in my guestbook:
UEL radio in use at headquarters, March 1960
Bill from Colorado added a guestbook entry with a link to the radio in service at the UEL/UEI headquarters in Louisville. The ladies in the picture appear to be assembling lesson packets. The radio is tuned to the lower end of the AM dial, probably to WHAS or WKRD.
8-08; update 6-10; update2 on 4-13
A Hewlett-Packard HP-410B VTVM was the previous item on the bench.